Control Board Wiring Diagrams for Quantum Ultra Ducted Ceiling Concealed (RYT-24) SystemsUpdated 2 months ago
Introduction
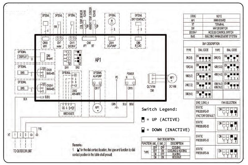
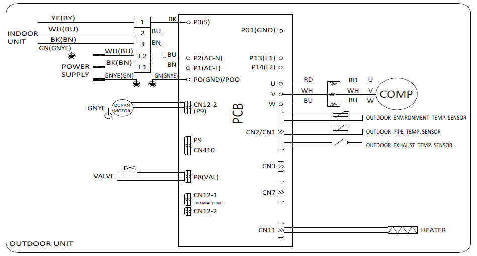
This article provides control board wiring diagrams for Quantum Ultra Ducted Ceiling Concealed (RYT-24) systems. This article includes control board wiring diagrams for the indoor and outdoor units.
Indoor Units
RT009GLSILCFHG | RT012GLSILCFHG | RT018GLSILCFHG | RT024GLSILCFHG

Outdoor Units
YN009GLSI24RPG | YN012GLSI24RPG | YN018GLSI24RPG | YN024GLSI24RPG