P8 error codeUpdated 2 hours ago
Introduction
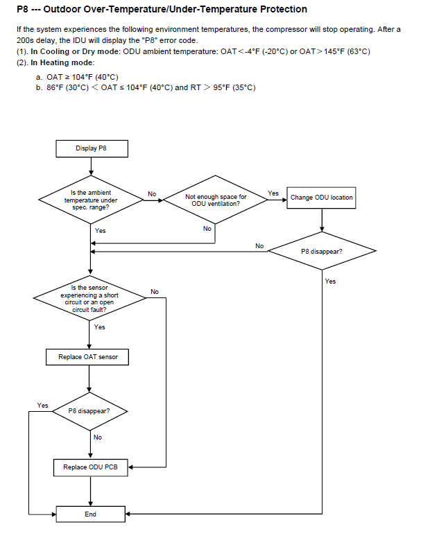
The "P8" error code indicates the system is undergoing outdoor over-temperature protection or outdoor under-temperature protection. The error code is for Diamante series systems.
Troubleshooting
If the system experiences the following environment temperatures, the compressor will stop operating. After a 3-minute delay, the IDU will display the error code.
1. In Cooling or Dry mode: Outdoor unit ambient temperature: OAT < -4°F (-20°C) or OAT > 145°F (63°C).
2. In Heating mode:
a. OAT ≥ 104°F (40°C)
b. 86°F (30°C) < OAT ≤ 104°F (40°C) and RT > 95°F (35°C)
