P7 error codeUpdated 2 hours ago
Introduction
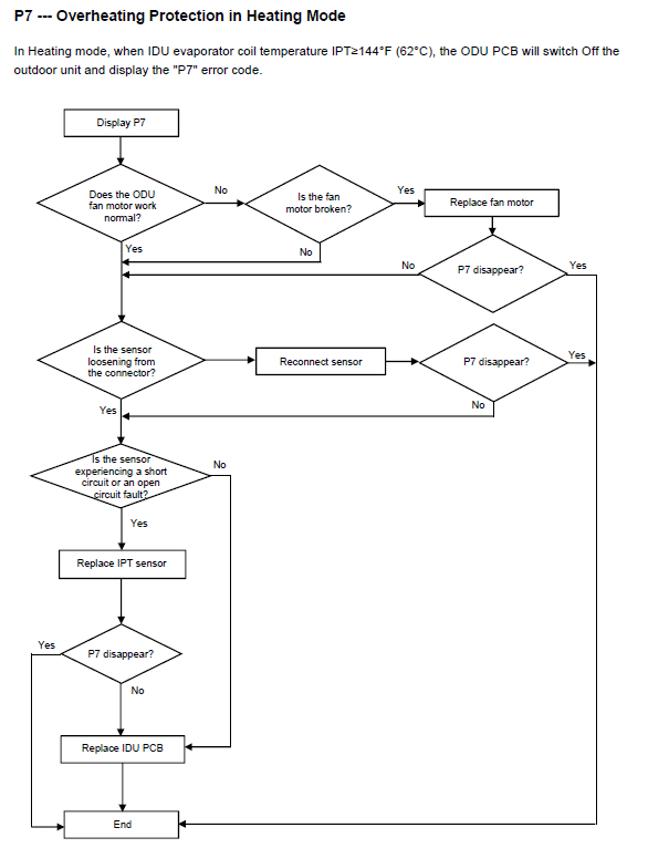
The "P7" error code indicates the system is undergoing overheating protection in Heating mode. The error code is for Diamante series systems.
Troubleshooting
In Heating mode, when the indoor unit's evaporator coil temperature is IPT (Indoor Pipe Temperature) ≥ 144°F (62°C), the outdoor unit's printed circuit board (PCB) will turn off the unit and display the error code.
Troubleshooting Diagram
