P6 error codeUpdated an hour ago
Introduction
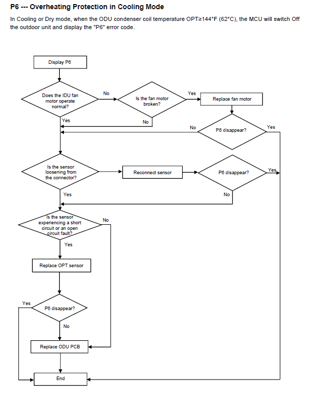
The "P6" error code indicates the system is undergoing overheating protection in Cooling mode. The error code is for Diamante series systems.
Troubleshooting
In Cooling or Dry mode, when the outdoor unit's condenser coil temperature is IPT (Indoor Pipe Temperature) ≥ 144°F (62°C), the Machine Control Unit (MCU) will turn off the outdoor unit and display the error code.
Troubleshooting Diagram
