P5 error codeUpdated an hour ago
Introduction
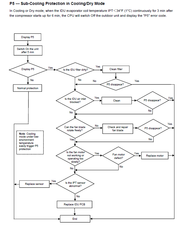
The "P5" error code indicates the system is undergoing sub-cooling protection in Cooling/Dry mode. The error code is for Diamante series systems.
Troubleshooting
In Cooling or Dry mode, when the indoor unit's evaporator coil temperature is IPT (Indoor Pipe Temperature) < 34°F (1°C) continuously for 3 minutes after the compressor starts up for 6 minutes, the CPU will turn off the outdoor unit and display the error code.
Troubleshooting Diagram
