P4 Error Code (Quantum Series)Updated 3 months ago
Introduction
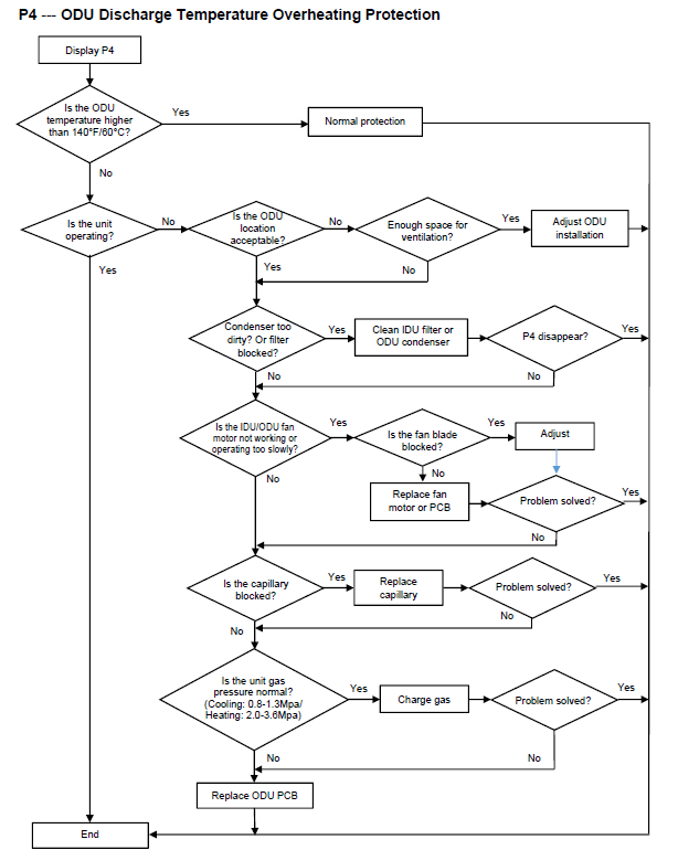
The "P4" error code indicates the outdoor unit is undergoing discharge temperature overheating protection. This article is for the following systems:
- Quantum Fresh High-Wall (WYT-FA)
- Quantum Hyperformance High-Wall (WYT-25)
- Quantum Ultra Ceiling Cassette (CYT-24)
- Quantum Ultra Ducted Ceiling Concealed (RYT-24)
- Quantum Ultra Floor-Ceiling Flex (UYT-24)
- Quantum Ultra High-Wall (WYT-24)
