P4 Error Code (Diamante Series)Updated 3 months ago
Introduction
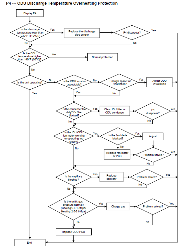
The "P4" error code indicates the outdoor unit is undergoing discharge temperature overheating protection. This article is for the following systems:
The "P4" error code indicates the outdoor unit is undergoing discharge temperature overheating protection. This article is for the following systems:
