P1 error codeUpdated 2 hours ago
Introduction
The "P1" error code indicates the system is undergoing over-voltage or under-voltage protection. The error code is for Diamante series systems.
Troubleshooting
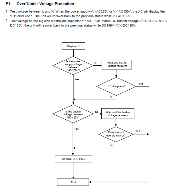
1. Test voltage between L and N: When the power supply is V > AC260V or V < AC150V, the unit will display the error code. The unit will recover back to the previous state when the power supply is V > AC155V.
2. Test voltage on the big size electrolytic capacitor of the outdoor unit's printed circuit board (PCB): When the DC busbar voltage is V > DC420V or V < DC150V, the unit will display the error code. The unit will recover back to the previous state when the DC busbar voltage is DC190V < V < DC410V.
