P0 error codeUpdated 2 hours ago
Introduction
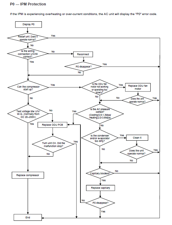
The "P0" error code indicates the Intelligent Power Module (IPM) is undergoing protection. The error code is for Diamante series systems.
Troubleshooting
If the IPM is experiencing overheating or overcurrent conditions, the unit will display the error code.
