F6 Error Code (Quantum Series)Updated 3 months ago
Introduction
The "F6" error code indicates the system is undergoing anti-phase protection. This article is for the following systems:
- Quantum Fresh High-Wall (WYT-FA)
- Quantum Hyperformance High-Wall (WYT-25)
- Quantum Ultra Ceiling Cassette (CYT-24)
- Quantum Ultra Ducted Ceiling Concealed (RYT-24)
- Quantum Ultra Floor-Ceiling Flex (UYT-24)
- Quantum Ultra High-Wall (WYT-24)
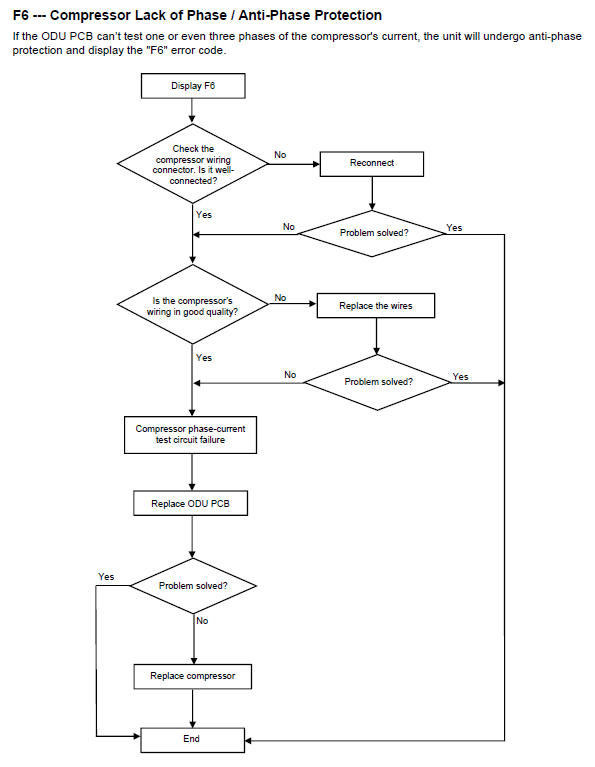
If the outdoor unit's printed circuit board (PCB) cannot test one or even three phases of the compressor's current, the system will undergo anti-phase protection and display the error code.
Troubleshooting Diagram
