E9 Error Code (Diamante Series)Updated a month ago
Introduction
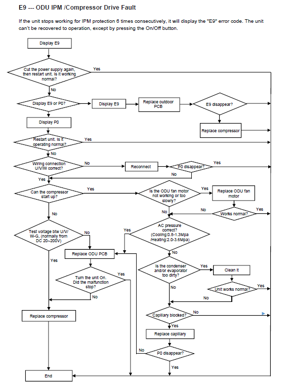
The "E9" error code indicates the Intelligent Power Module (IPM) or compressor driving control is operating abnormally. This article is for Diamante series systems.
Troubleshooting
If the unit stops operating for IPM protection six times consecutively, it will display the error code. The unit can't be recovered for operation, except by pressing the On/Off button.
