Support Center logo
Support Center logo

All articles

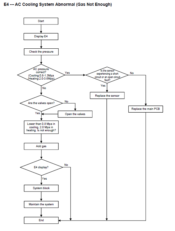
E4 error codeUpdated an hour ago

Introduction

The "E4" error code indicates the AC cooling system is operating abnormally. This error may occur if the system does not have enough gas. The error code is for Diamante series systems. 

Troubleshooting Diagram

Was this article helpful?
Yes
No